

A8291 - 单路LNB电源和控制稳压器
A8291是Allegro公司的一款卫星机顶盒LNBR产品,A8291是单路LNB电源和控制稳压器,本站介绍了A8291的封装应用图解、特点和优点、功能等,并给出了与A8291相关的Allegro元器件型号供参考。
A8291 - 单路LNB电源和控制稳压器 - 卫星机顶盒LNBR - 稳压器和照明 - Allegro MicroSystems, LLC
功能描述
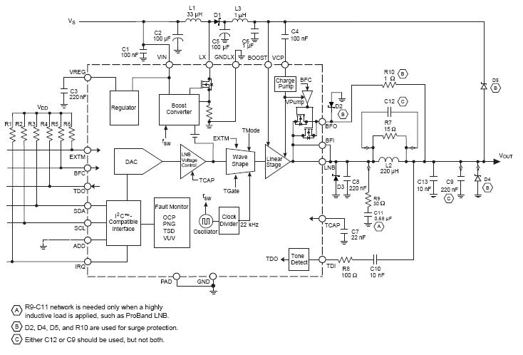
设计用于模拟和数字卫星接收器,该单低噪音降频转换稳压器 (LNBR) 是单片线性电路,且转换电压稳压器设计用于通过同轴电缆将功率和接口信号传给一个 LNB 降压转换器。A8291 需要很少的外部元件,同时具有集成到器件内的升压开关和补偿电路。选择一个较高的开关频率,以最小化被动过滤元件的尺寸,进一步降低成本。高级别的元件集成可确保极低的噪音和脉动图形。
A8291 设计用于通过利用 Allegro? 高级 BCD 流程,获取高效率。经优化后,集成的升压开关可最小化切换和静态损耗。要进一步提高效率,需最小化跟踪稳压器过程中的压降。
A8291 具有一个可完全支持两种 DiSEqC? 通信的集成音调检测功能。可提供若干种模式,以使用内部或外部时钟源极,在整个过程中直至无载荷时,生成音调信号。DiSEqC? 过滤旁路开关已经过集成,以最小化音调生产过程中的输出阻抗。
该器件提供一组全面的故障寄存器,有关寄存器符合所有的普通标准,其中包括:过流、过热关机、欠压、电缆断开、功率不合格和音调检测。
该器件使用 2 线双向串行接口,与 I2C? 标准兼容,工作频率 400 千赫。
A8291 采用无铅 28 引脚 MLP/QFN 封装。
特点和优点
具体的完整型号
| 型号 | 封装类型 | 温度 | 遵循 RoHS规范 | ||||
|---|---|---|---|---|---|---|---|
| A8291SETTR-T | 28-lead QFN | -20°C to 85°C | 是 | 查看数据 | 联系工厂 | 联系本地销售代表 | 检查库存 |
下面可能是您感兴趣的Allegro公司卫星机顶盒LNBR元器件


Allegro公司产品现货专家,订购Allegro公司产品不限最低起订量,Allegro产品大陆现货即时发货,香港库存3-5天发货,海外库存7-10天发货
寻找全球Allegro代理商现货货源 - Allegro公司(Allegro MicroSystems)电子元件在线订购







