

A8290 - 单路LNB电源和控制稳压器
A8290是Allegro公司的一款卫星机顶盒LNBR产品,A8290是单路LNB电源和控制稳压器,本站介绍了A8290的封装应用图解、特点和优点、功能等,并给出了与A8290相关的Allegro元器件型号供参考。
A8290 - 单路LNB电源和控制稳压器 - 卫星机顶盒LNBR - 稳压器和照明 - Allegro MicroSystems, LLC
功能描述
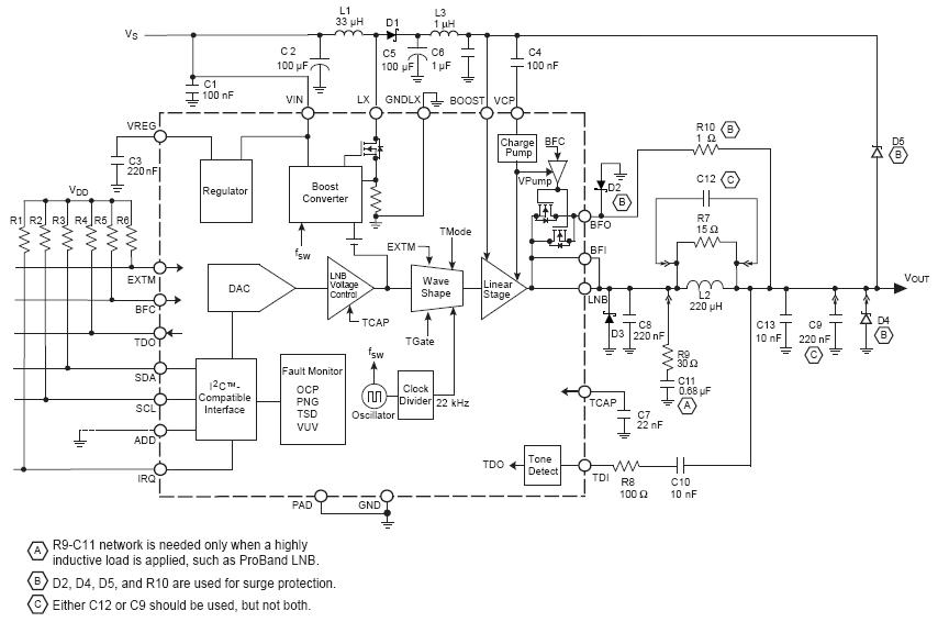
设计用于模拟和数字卫星接收器,该单低噪音降频转换稳压器 (LNBR) 是单片线性/开关稳压器,专用于通过同轴电缆将功率和接口信号传给一个 LNB 降压转换器。A8290 需要很少的外部元件,同时具有集成到器件内的升压开关和补偿电路。选择一个较高的开关频率,以最小化被动过滤元件的尺寸,进一步降低成本。高级别的元件集成可确保极低的噪音和脉动图形。
A8290 设计用于通过利用 Allegro? 高级 BCD 流程,获取高效率。经优化后,集成的升压开关可最小化切换和静态损耗。要进一步提高效率,需最小化跟踪稳压器过程中的压降。
A8290 具有一个可完全支持两种 DiSEqC? 通信的集成音调检测功能。可提供若干种模式,以使用内部或外部时钟源极,在整个过程中直至无载荷时,生成音调信号。DiSEqC? 过滤旁路开关已经过集成,以最小化音调生产过程中的输出阻抗。
该器件提供一组全面的故障寄存器,有关寄存器符合所有的普通标准,其中包括:过流、过热关机、欠压、电缆断开、功率不合格和音调检测。
该器件使用 2 线双向串行接口,与 I2C? 标准兼容,工作频率可达 400 千赫。
A8290 采用无铅 28 引脚 MLP/QFN 封装。
特点和优点
具体的完整型号
| 型号 | 封装类型 | 温度 | 遵循 RoHS规范 | ||||
|---|---|---|---|---|---|---|---|
| A8290SETTR-T | 28-lead QFN | -20°C to 85°C | 是 | 查看数据 | 联系工厂 | 联系本地销售代表 | 检查库存 |
下面可能是您感兴趣的Allegro公司卫星机顶盒LNBR元器件


Allegro公司产品现货专家,订购Allegro公司产品不限最低起订量,Allegro产品大陆现货即时发货,香港库存3-5天发货,海外库存7-10天发货
寻找全球Allegro代理商现货货源 - Allegro公司(Allegro MicroSystems)电子元件在线订购







