

A4930 - 单相风机预驱动器
A4930是Allegro公司的一款无刷直流电动机驱动器产品,A4930是单相风机预驱动器,本站介绍了A4930的封装应用图解、特点和优点、功能等,并给出了与A4930相关的Allegro元器件型号供参考。
A4930 - 单相风机预驱动器 - 无刷直流电动机驱动器 - 电动机驱动器和接口IC - Allegro MicroSystems, LLC
功能描述
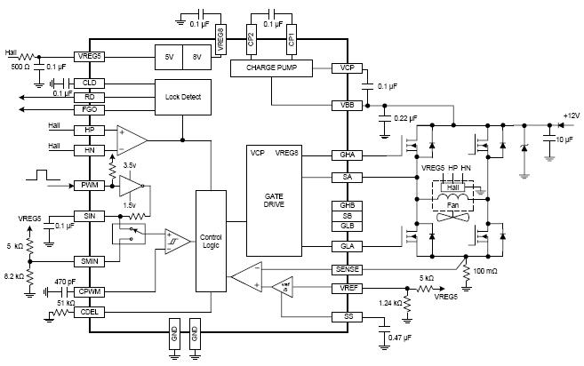
A4930 最大限度地降低外部元器件的使用,具备大电流风机所需的所有关键特性,专用于单相无刷风机的脉宽调制 (PWM)电流控制。内部同步整流控制电路可降低脉宽调制 (PWM) 操作时外部 MOSFET 的功耗。内部电路保护包括滞后过热关机、堵转及停机时间保护。
A4930 采用 0.90 标称总高度, 5mm × 5mm , 28 脚 QFN 封装,带有外露热传导垫片(后缀 ET)。其封装均为无铅产品,且引脚框采用 100% 雾锡电镀。
特点和优点
具体的完整型号
| 型号 | 封装类型 | 温度 | 遵循 RoHS规范 |
|---|---|---|---|
| A4930GETTR-C-T | 28-lead QFN | -20°C to 105°C | 是 |
| A4930GETTR-T | 28-lead QFN | -40°C to 105°C | 是 |
下面可能是您感兴趣的Allegro公司无刷直流电动机驱动器元器件


Allegro公司产品现货专家,订购Allegro公司产品不限最低起订量,Allegro产品大陆现货即时发货,香港库存3-5天发货,海外库存7-10天发货
寻找全球Allegro代理商现货货源 - Allegro公司(Allegro MicroSystems)电子元件在线订购







