

ACS716是Allegro公司的一款0至50A整合式导体传感器IC产品,ACS716是ACS716带宽120kHz,高压绝缘电流传感器,具有集成过流检测功能,本站介绍了ACS716的封装应用图解、特点和优点、功能等,并给出了与ACS716相关的Allegro元器件型号供参考。
ACS716 - ACS716带宽120kHz,高压绝缘电流传感器,具有集成过流检测功能 - 0至50A整合式导体传感器IC - 电流传感器IC - Allegro MicroSystems, LLC
Allegro® ACS716 电流传感器为工业、商业和通信系统中的电流传感应用提供经济实惠的精确解决方案。此设备配有小尺寸壁挂式包装,便于用户使用。
ACS716 设备有一个精确的线性霍尔传感器集成电路,且其铜制的电流路径靠近晶片的表面。外加电流流经铜制电流路径,而霍尔传感器 IC 的模拟输出电压则对外加电流产生的磁场进行线性跟踪。ACS716 的精确性由于这一专利包装设备实现了最大化,因为霍尔元件的位置与需要测量的电流十分接近。
Allegro 独有的集成屏幕技术提供的对电流导体 dV/dt 信号和杂散电场的高抗扰能力,确保高端、高电压应用中的低输出电压纹波和低偏置漂移。
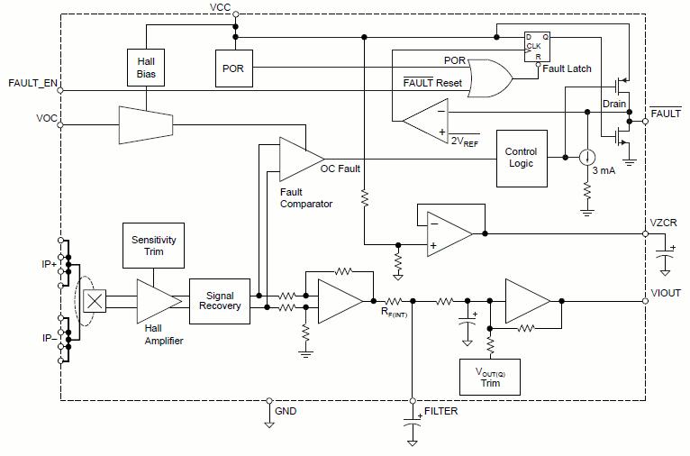
过流电压输入(VOC 管脚)让用户能为此设备设定过流故障标准。当流经铜制电流路径 (介于 IP+ 和 IP– 管脚之间)的电流超过了这一标准,断开的漏极过流故障管脚会转为逻辑低状态。ACS716 内部线性霍尔传感器 IC 的写入只读程序使得模拟和数字输出信号都异常精准。
用于电流感应的典型铜制路径内电阻是 1 mΩ,功率耗损很小。而且,电流路径与低压传感器的输入和输出均为绝缘。这让 ACS716 传感器系列可用于那些要求电气绝缘却未使用光电绝缘器或其它昂贵绝缘技术的应用。
ACS716 采用小型表面安装 SOIC16 封装。引脚框采用 100% 雾锡电镀,可与标准无铅印刷电路板装配流程兼容。除倒装法使用的当前豁免于 RoHS 的高温含铅焊球外,该器件内部不含铅。器件在出厂装运前已完全校准。
应用包括:
- 电动机控制与保护
- 负载管理与过流检测
- 功率变换与电池监控 /UPS 系统
| 型号 | 封装类型 | 温度 | 遵循 RoHS规范 |
|---|---|---|---|
| ACS716KLATR-12CB-T | 16-lead SOIC | -40°C to 125°C | 是 |
| ACS716KLATR-25CB-T | 16-lead SOIC | -40°C to 125°C | 是 |
| ACS716KLATR-6BB-T | 16-lead SOIC | -40°C to 125°C | 是 |
| ASEK716KLA-12CB-T | DEMO BOARD | -40°C to 125°C | 否 |
| ASEK716KLA-25CB-T | DEMO BOARD | -40°C to 125°C | 否 |
| ASEK716KLA-6BB-T | DEMO BOARD | -40°C to 125°C | 否 |










